Umbau einer Zetagi B300P zur Afu PA für QRP Geräte by DO5MZ
Jeder kennt die billigen CB PA´s die es für kleines Geld gibt, diese Anleitung beschreibt den Umbau einer Zetagi B300P zur PA für die Bänder 10m bis 160m.
Folgendes wird an der PA umgebaut und ergänzt Ruhestromschaltung, Filterplatine schaltbar für die Bänder 10m – 15m, 17m- 20m, 30m, 40m, 80, und 160m so wie eine SWR Schutzschaltung.
Diese Anleitung ist unterteilt in die Bereiche Ruhestromschaltung und Filterplatine mit ext. PTT Schaltung . Alle Teile können getrennt von den andern aufgebaut werden.
Der Umbau erfolgt auf eigene Gefahr der Autor übernimmt keine Haftung für Schäden.
Alle Angaben ohne Gewähr.
Stücklisten:
Die Ruhestromschaltung:
1x LM7808 Spannungsregler
1x BD241B Transistor
2x 1N4007 Diode
1x 1kOhm Spindeltrimmer stehend von oben einstellbar Vishay Type 64W
3x 10nF Keramikkondensator
2x 100nF Keramikkondensator
1x 220µ 16V Elko
2x Isolierbuchse TO220
2x Isolierscheibe TO220
2x Blechschrauben 2,9mm 8mm lang
UKW Drossel
Wärmeleitpaste
Etwas Lochrasterplatine oder Platine nach Layoutvorschlag
Die Filterplatine mit ext. PTT Schaltung
2x 5,11K Metallschichtwiderstand
1x BC557B Transistor
6x 1N4448 Diode oder 1N4148
8x T50-2 Ringkerne von Amidon
2x T68-2 Ringkerne von Amidon
4x 100pF Keramikkondensator 500V
3x 180pF Keramikkondensator 500V
5x 330pF Keramikkondensator 500V
3x 560pF Keramikkondensator 500V
3x 820pF Keramikkondensator 500V
3x 1500pF Keramikkondensator 500V
1x 2200pF Keramikkondensator 500V
6x Relais Finder FIN 30.22.9 12V oder gleicher Baugröße mit 2x UM
1m RG174 oder RG316 Koaxkabel
0,3m Flachbandkabel 10pol
2x5pol. Wannen-Steckerleiste, gerade
Pfostenbuchse, 10-polig für Flachbandkabel
8x 3mm Schrauben 10mm lang
4x Distanzhülsen, Metall, 6-Kant, M3, 25mm
ca. 6m Kupferlackdraht 8mm
Original PA in geöffnetem Zustand

Wie man hier sieht besteht im Original der Ausgangsfilter nur aus einem Kondensator und einer Luftspule. Meine Messungen ergaben das erst eine Filterung bei 50MHz beginnt und das sehr schlecht.
Die Ruhestromschaltung besteht aus dem grünen 27Ohm Widerstand und einer Diode, dieses ist die Testschaltung des Transistorherstellers wie sie auf den Datenblättern angegeben ist.
Die Stufenschaltung kommt auch raus da der Schalter für die Umschaltung der Bandfilter verwendet wird.
Als erstes lösen wir die Platine mit der Fontplatte und den PL Buchsen aus dem Gehäuse um besser arbeiten zu können und um die Löscher zu bohren für die Filterplatine.
Die Wärmeleitpaste von den Transistoren entfernen um eine Sauerei zu vermeiden.
Die unbestückte Filterplatine auf die Grundplatine der PA lege und die zu Löcher für die Abstandsbolzen anzeichnen und dieses mit 3,5mm bohren.

Da die Filterdrossel beim Umbau stört wird diese samt dem Kondensator links neben der Spule ausgebaut
Um das die Ruhestromschalung sauber arbeitet werden je eine Diode 1N4007 mit den HF Transistoren thermisch gekoppelt und mit den 10nF Kondensatoren gegen Masse abgeblockt.
Wichtig Wärmeleitpaste zwischen Transistor und Diode nicht vergessen Diode muß eben aufliegen. Die rechte Diode auf dem Bild ist mit der Anode auf Masse angelötet und die Verbindung der beiden Dioden ist in der Luft und nur mit einem 10nF Kondensator gegen Masse abgeblockt.
An der linken Diode wird an der Katode ein ca. 15cm langes Stück RG174 angeschlossen und der Schirm auf Masse gelegt und durch ein Loch der Steuerplatine gelegt.
Der grüne 27Ohm Widerstand fliegt raus.
Da die Platzverhältnisse etwas eng sind legen wir den Transistor auf dem Bild etwas um.
In die Löcher des Anschlusspins des 27Ohm Widerstandes kommen je ein 8cm langes Stück Litze an die Anode der Diode wird ebenfalls ca. 8cm Litze angeschlossen.

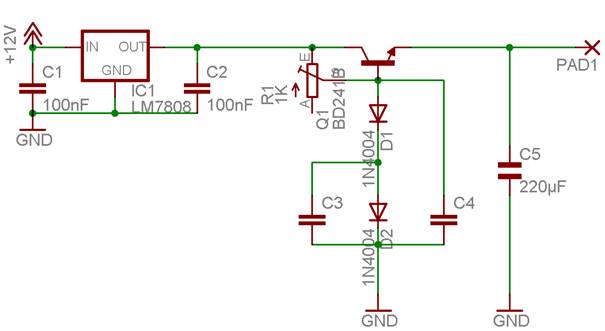
Schaltplan der Ruhestromschaltung die dieser auf der Platine zu bestücken ist

Platinenvorschlag der Ruhestromplatine

Bestückungsplan der Ruhestromplatine
Jetzt wir die Schaltung aus LM7808 und BD241B auf etwas Lochraster bzw. geätzte Leiterplatte aufgebaut, angeschossen und mit dem Kühlkörpergehäuse verschraubt.. Dazu sollte man zuvor zwei Löcher an passender Stelle mit 2,6mm bohren. Dafür eignet sich der Bereich zwischen Relais und TRX Buchse. Tipp Grundplatine vor dem Anzeichen der Bohrungen vorläufig einsetzten und mit ein paar Schrauben Fixieren, zum bohren Platine wieder ausbauen.
Jetzt werden die Distanzhülsen mit der Grundplatine verschraubt, und die HF-Transistoren auf der Unterseite mit Wärmeleitpaste bestrichen.
Die Grundplatine wird jetzt wieder eingebaut.
Die Ruhestromschaltung wird mit der Relaisplatine und den Dioden auf den HF-Transistoren verkabelt.
Wichtig beim befestigen des Transistors und Spannungsreglers das diese Isoliert befestigt sind, dazu verwenden wir die Isolierblättchen und Isolierbuchse

Die Ruhestromplatine wird folgendermaßen angeschlossen
K1 auf den oberen Anschluß des ehemaligen 27 Ohm Widerstandes
K2 Anode der Diode
K3 der Innenleiter des Koaxkabels das an den Dioden angeschlossen ist
K4 der untere Anschluß des 27 Ohm Widerstandes
Achtung die Verbindung von der PL Buchse des TRX Anschlusses muß jetzt mit Koaxkabel ausgeführt werden um eine Einstreuung auf die Ruhestromschaltung zu vermeiden.
Die zwei Kondensatoren zwischen Relais und Widerstand werden ausgebaut, auf dem Bild fehlen diese schon. Es handelt sich dabei um einem Elko mit 100µF und einen 3,3pF Keramikkondensator. Der Ausbau ist nur erforderlich wenn eine ext. PTT Steuerung gewünscht ist.
Dann muß der Draht für die Ruhestromeinspeisung der von der Rückseite der Relaisplatine zur Grundplatine geht gegen eine UKW Drossel ausgetauscht werden

Auf der Grundplatine kommt noch am Einspeisepunkt des Ruhestroms ein 10nF Keramikkondensator gegen Masse, im Bild gelb mit grünem Kopf.

Komplettaufbau der Ruhestromschaltung
Bauteilenummer Stimmen nicht überein
Die Filterplatine
Jetzt heißt es Luftspulen und Kerne bewickeln, dazu werden die Ringkerne die sauber mit dem 0,8mm Lackdraht bewickelt. Es werden immer zwei Kerne gleich bewickelt. Achtung die Kerne für 160m (L12 und L13), 80m (L10 und L11) und 20m (L4 und L5) müssen liegend eingebaut werden daher sollen die Anschlüsse seitlich sein.
Die Wicklungsdaten:
160m T68-2 mit 27 Windungen, Länge des Drahtes 50cm L12, L13
80m T50-2 mit 21 Windungen, Länge des Drahtes 45cm L10, L11
40m T50-2 mit 17 Windungen, Länge des Drahtes 35cm L8, L9
30m T50-2 mit 13 Windungen, Länge des Drahtes 31cm L6, L7
17m und 20m T 50-2 mit 11 Windungen, Länge des Drahtes 25cm L4, L5
15m, 12m und 10m Luftspule 11 Windungen 6mm Innendurchmesser 8mm lang L2, L3

So sollten die Spulen aussehen hier 40m und 160m Spulen
Jetzt bestücken wir die Platine wie im Schaltplan angegeben entweder auf Lochraster oder auch eine Platine wie das vorgeschlagene Layout.

Bestückungsplan der Filterplatine

Das Platinenlayout der Filterplatine

Die Platine sieht dann etwa so aus.

Hier noch ohne 160m Bestückung als Lochraster Prototype
Wenn die Filterplatine bestückt und auf Fehler überprüft ist wird der Stufenschalter samt Platine aus der PA ausgebaut.

Die Leiterbahn die zum Stufenschalter geht und dann zum HF-Trafo geht muß mit einer Brücke versehen werden, die Brücke ist gelb eingezeichnet.
Der Drehschalter wird aus seiner Platine ausgelötet und an diesen dann das 10pol Flachbandkabel angelötet.
Das Kabel sollte so angelötet werden das Stellung 1 den Filter für 10m, 12m und 15m schaltet, Stellung 2 den Filter für 17m und 20m, Stellung 3 für 30m, Stellung 4 für 40m, Stellung 5 80m und Stellung 6 160m.
Bild kommt noch
Der gemeinsame Anschluß des Stufenschalters wird mit Litze an die 12V am Hauptschalters angeschlossen. (gelbe Litze auf dem Bild)
Eine freie Leitung des Flachbandkabels muß 12V mit auf die Filterplatine führen für die ext. PTT Schaltung und eine weitere auf die 3,5mm Klinkenbuchse der Front.
Bild kommt noch
Wen alles so weit aufgebaut ist kann die Filterplatine in die PA eingebaut werden. Zum Verbinden der Filterplatine mit der Grundplatine wird RG174 verwendet. Die ext PTT Schaltung wird an mit einem Kabel an den Anschluß des 3,3pF Kondensators au der Relaisplatine zur Diode hin angeschlossen.
Das RG174 der Filterplatine wird an die Stellen angelötet wo vorher die original Filterdrossel war.
Filterplatine über der Grundplatine verschrauben nach dem alles nochmals geprüft worden ist
.
Wenn alles nochmals überprüft ist kommt der Abgleich dran, hierzu verwenden wir ein 3A Netzteil und das Messgerät.
Zwischen Endstufe und Netzteil schalten wir das Messgerät. Nun schalten wir das Netzteil und nicht die Endstufe ein, es sollte kein Strom fliesen nur kurzzeitig zum laden er Elkos.
Wenn die Endstufe eingeschaltet wird sollten nur ca.50mA für die LED und Filterrelais verbraucht werden.
Jetzt schalten wir mit Hilfe der ext. PTT Schaltung die PA in den Sendemodus und stellen die Gesamtstromaufnahme mit dem Spindeltrimmer auf 1,10A ein.
Jetzt kann die PA an einem Dummyload und Leistungsmessgerät in Betrieb gehen um zu testen ob alles richtig aufgebaut ist. Den TRX auf niedrigste Leistung stellen oder Dämpfungsglied verwenden so das sie PA mit 100mW angesteuert wird. Auf diese weise alle Filter auf Funktion Prüfen. Wird dieses mit voller Leistung gemacht und ein Filter ist falsch bestück können die Kerne der Drosseln schaden nehmen.
Jetzt kann die PA in betrieb gehen.
Mein Exemplar macht maximal 160W auf 80m und nimmt dabei 23,5A bei 13,8V auf
Die SWR Schutzschaltung folgt noch.
Ich wünsche viel erfolg beim DX mir der umgebauten B300P
Bei Fragen zur Schaltung und Aufbau bitte Mail an mich Vorname @ MB-W126 punkt de
Vy 73
DO5MZ Markus
Anleitung ist geistiges Eigentum des Verfassers und unterliegt dem Urheberrecht
stand 13.06.09